研究亮点
-
上海光源BL14W1线站高分辨谱学方法研究取得重要进展近日,上海光源研究团队基于BL14W1-XAFS线站,利用原位高能量分辨荧光检测X射线吸收谱学(HERFD-XANES)方法,并与差谱(Dm)分析以及近边拟合相结合,精确地识别了Cu(II)Pc模型催化剂在CO2RR过程中活性位点由CuN4C8到Cu团簇的转变,为多碳产物的“C-C耦合”提供了结构起源。该论文以“Operando HERFD-XANES and surface...2021-07-05
-
上海光源线站工程建设又取得新进展建党100周年前夕,国家“十二五”重大科技基础设施项目“上海光源线站工程”建设又传来捷报,“纳米自旋与磁学线站”、“P2生物防护蛋白质晶体学线站”、“X射线成像及生物医学应用线站”以及“线站技术支撑设施”四个分系统圆满完成建设任务,于2021年6月10日至11日通过了中科院条财局组织的工艺测试。测试专家组由...2021-06-18
-
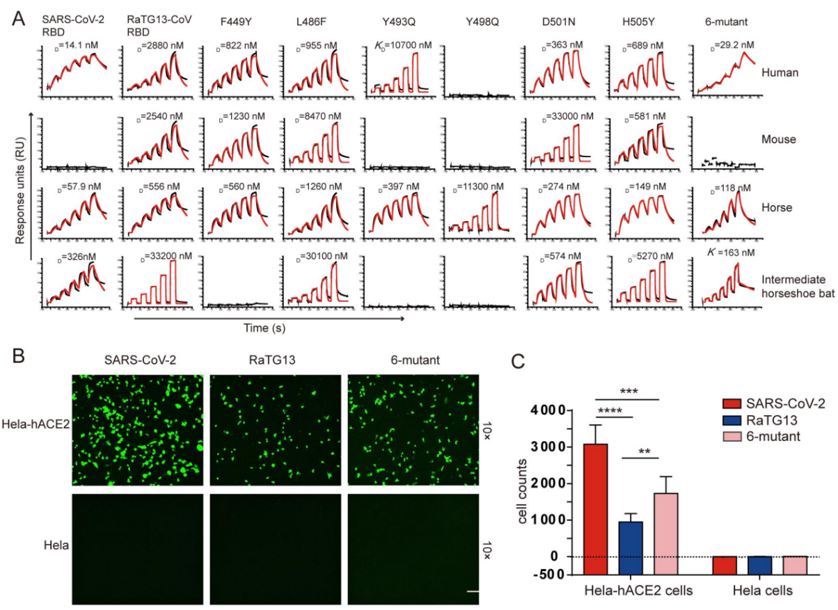
上海光源团队与用户合作揭示了冠状病毒RaTG13的跨种识别分子机制2021年5月24日,中国科学院上海高等研究院上海光源团队与中国科学院微生物研究所研究团队合作在Cell杂志上发表了题为“Binding and molecular basis of the bat coronavirus RaTG13 virus to ACE-2 in humans and species”的研究论文,提示我们要持续对动物源性冠状病毒进行监测,预防新的冠状病毒引发疫情。 病毒性...2021-06-12
-
上海光源线站工程系列用户研讨会之表面衍射线站2021年4月20日,上海光源科学中心组织专家召开表面衍射线站用户研讨会。来自北京综合科学中心、南京大学、中国科技大学、上海科技大学、北京师范大学、复旦大学、中科院化学所、中科院硅酸盐研究所等12家单位共14位代表参加了此次研讨会。上海光源科学中心副主任邰仁忠研究员介绍了此次研讨会的目的及重要意义,预祝专家...2021-05-12
-
上海光源线站工程系列用户研讨会之时间分辨USAXS线站2021年4月26日,上海光源科学中心组织专家召开时间分辨USAXS线站用户研讨会,上海光源二期工程总师黄宇营研究员介绍了此次研讨会的目的及重要意义。时间分辨USAXS线站是上海光源线站工程(二期)建设的16条高性能线站之一,是一条原位实时研究纤维和高分子材料工业生产过程中结构演变及软物质自组装过程的光束线站,具有...2021-05-12
-
上海光源线站工程系列用户研讨会动力学研究线站(D-line)2021年4月17-18日,上海光源科学中心组织国内部分知名专家召开了动力学研究线站(D-line)用户研讨会。来自中国科学院大连化学物理研究所、中国科学院物理研究所、中国科学院高能物理研究所、北京大学、复旦大学、浙江大学、中国科学技术大学、北京航空航天大学、上海科技大学等15家单位共67位代表参加了此次研讨会,共...2021-04-23






